Проєктування бази даних ⚗️
📦 Модель бізнес-об'єктів
Містить об'єкти предметної області та їх взаємозв'язки.
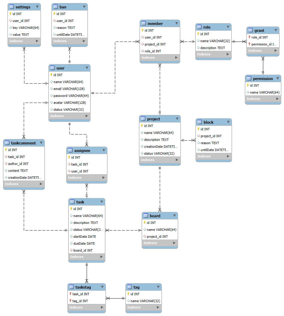
🧩 ER-модель
Відображає структуру таблиць, типи даних і зв’язки між сутностями на логічному рівні.
💡 Візуальна версія згенерована на основі попередньої діаграми бізнес-об'єктів. Таблиці згруповані у домени: користувачі, права доступу, проєкти, задачі.
🗃️ Реляційна схема
Фінальне відображення структури таблиць для імплементації в СУБД.
